欢迎来到西北政法大学人权研究中心网站!

  1. 首页
  2. 教育培训
  3. 研究成果
  4. 正文
点击显示栏目

研究成果

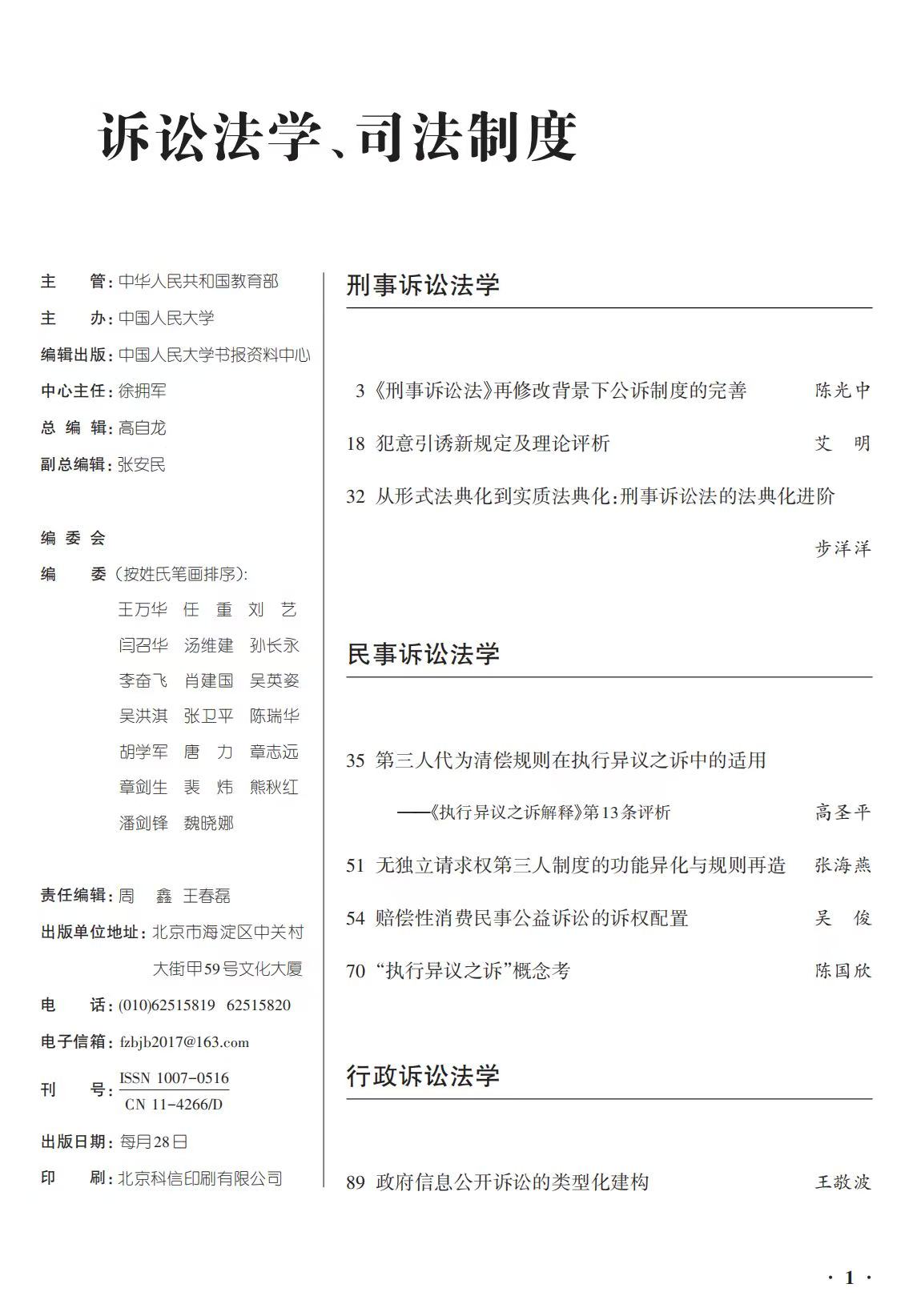
学术成果 | 中心步洋洋教授论文被《人大复印报刊资料》全文转载

  • 来源:人权研究中心
  • 发布者:人权研究院01
  • 浏览量:

  

    近日,我校人权研究中心教授步洋洋论文《从形式法典化到实质法典化:刑事诉讼法的法典化进阶》,被《人大复印报刊资料》2026年2月全文转载。